详细内容
【食品新政】《浙江省预制菜生产许可审查方案》发布
2023-05-23 13:46:03 点击量:
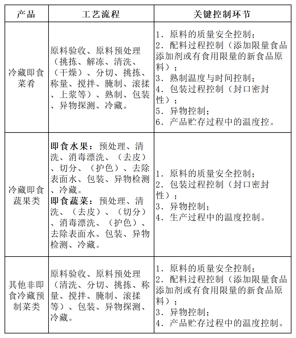
各市市场监督管理局: 为规范我省预制菜生产许可审查工作,依据《中华人民共和国食品安全法》及其实施条例、《食品生产许可管理办法》《食品生产许可审查通则》及相关食品安全国家标准等规定,制定本方案,并提出如下要求,请遵照执行。 一、加强企业资质合规审查 如果企业生产的预制菜产品为预包装食品形式,具备商品流通属性,应当取得生产许可资质。按照预制菜归属的类别,纳入《方案》中的具体类别,并按照所对应的现行生产许可审查细则实施审查;如确实无法纳入具体类别的纳入《方案》中的其他食品类别,按照《食品生产许可审查通则》(2022版)、《方案》实施审查,县级以上地方市场监督管理部门根据本辖区的产业实际,自行制定审查方案。 对于取得食品经营许可的中央厨房、餐饮企业等,如果对外提供或销售具备商品流通属性的预制菜产品,应当取得生产许可。 二、加强加工过程合规检查 对于取得食品生产许可的企业,其预制菜的生产加工应符合《食品安全国家标准 食品生产通用卫生规范》(GB14881-2013)的规定。预制菜生产企业应根据产品特点,制定CCP控制措施,尤其应确保配送过程的温度控制,确保全过程受控。食品安全总监和食品安全员应将风险隐患和控制措施列入日管控、周排查、月调度的重要内容,确保不发生食品安全系统性风险。 三、强化产品标识合规意识 对于直接提供给消费者的预包装类预制菜产品,应当按照《预包装食品标签通则》(GB 7718-2011)和预包装食品营养标签通则(GB 28050-2011)以及该产品所适用的食品安全标准要求标注相应的内容,尤其必须要标示食用方法或者加工制作要求,以避免可能带来的食品安全风险。 本通知自2023年7月1日起施行,原已取得食品生产许可的企业所涉及的预制菜相关产品参照执行。 浙江省市场监督管理局 2023年5月8日 (此件公开发布) 浙江省预制菜生产许可审查方案 第一章 总 则 第一条 为规范本省预制菜生产许可审查工作,依据《中华人民共和国食品安全法》及其实施条例、《食品生产许可管理办法》《食品生产许可审查通则》及相关食品安全国家标准等规定,制定本方案。 第二条 本方案为本省预制菜生产许可条件审查的技术指南,本方案所称的“预制菜”是指以一种或多种食用农产品及其制品为原料,添加或不添加调味料或食品添加剂等配料,经调制等预处理、熟制或不熟制、包装等工艺制成的,方便消费者或食品生产经营者烹饪或即食的预包装菜肴。 第三条 预制菜品种申请生产许可的类别,应按照市场监管总局《食品生产许可分类目录》规定,根据产品的原料、工艺等提出申证食品类别、类别编号、类别名称和品种明细。 凡符合已有具体许可分类的,应按照《食品生产许可分类目录》规定的具体类别和品种明细提出,审批机构按照《食品生产许可审查通则》及具体类别许可审查细则,实施许可审查。 对未列入《食品生产许可分类目录》和无审查细则的食品品种,县级以上地方市场监督管理部门可以按照本《方案》实施审查,也可以结合类似食品的审查细则和产品执行标准制定审查方案,实施食品生产许可审查。 预制菜生产许可分类目录及审查依据见表1。 第四条 按本方案实施生产许可的预制菜产品不允许分装。 第五条 本方案中引用的文件、标准通过引用成为本方案的内容。凡是引用文件、标准,其最新版本(包括所有的修改单)适用于本方案。 第二章 生产场所 第六条 厂区要求、厂房和车间、库房要求应符合《食品生产许可审查通则》中生产场所相关规定。 第七条 生产场所应根据生产流程、操作需要和清洁度的要求采取有效分离或分隔,避免交叉污染。生产场所可划分为一般作业区、准清洁作业区、清洁作业区,不同作业区之间应当有效分隔,预制菜生产场所作业区划分见表2。 注:本表所列加工区域为常规分区,企业可根据实际生产情况优化调整。 第八条 畜禽类、果蔬类、水产类食品原料预处理场所应分隔或分离;即食原料预处理场所应独立设置,与非即食原料分隔,并明确标识,避免交叉污染。 第九条 冷藏即食菜肴热加工、冷却、包装,冷藏即食蔬果类原料加工(清洗、切分、消毒、漂洗)等生产场所应独立隔间,其面积比例应相互协调。消毒后的工用具、容器或者接触直接入口食品的工用具和容器,应存放在专用保洁设施或者场所内。保洁设施应正常运转,有明显的区分标识。定期清洁保洁设施,防止清洗消毒后的工用具、容器受到污染。 第十条 冷藏即食菜肴包装间设计参照《医药工业洁净厂房设计标准》(GB 50457),洁净级别应不低于D级,或《食品工业洁净用房建筑技术规范》(GB 50687),洁净级别不低于Ⅲ级,鼓励企业清洁作业区达到更高洁净级别。 第十一条 冷藏即食菜肴包装间应严格控制环境温度和操作时间: (一)包装间环境温度低于5℃的,操作时间不作限制; (二)包装间环境温度处于5℃至15℃(含)的,菜肴出冷藏库到操作完毕入冷藏库的时间应≤90分钟; (三)包装间环境温度处于15℃至21℃(含)的,菜肴出冷藏库到操作完毕入冷藏库的时间应≤45分钟; (四)包装间环境温度高于21℃的,菜肴出冷藏库到操作完毕入冷藏库的时间应≤45分钟,且菜肴表面温度应≤15℃。 第十二条 冷藏即食蔬果准清洁作业区环境温度应不高于10℃,清洁作业区环境温度应不高于5℃。 第十三条 需冷藏贮存、运输的预制菜应配备冷藏库,冷藏库环境温度应为0℃—10℃,冷藏即食蔬果成品库环境温度应不高于5℃。 冷藏库应具备配套的制冷系统或保温条件缓存区的封闭月台,同时与车辆对接处应有防撞密封设施。 冷藏库门应配备限制冷热交换的装置,并设置防反锁装置和警示标识。 第三章 设备设施 第十四条 生产设备,供排水、消毒、废弃物存放、个人卫生、通风、照明、温控、检验等设施应符合《食品生产许可审查通则》中设备设施相关规定。预制菜常规生产设备设施见表3。 第十五条 洗手设施采用非手动式,配备冷热水设施。 第十六条 应配备相应的食品、工器具和设备的清洁、消毒设施。 应设置畜禽类、果蔬类、水产类原料独立清洗水池。 接触即食食品的工用具、容器的清洗消毒水池应专用,与食品原料、清洁用具及接触非即食食品的工用具、容器清洗水池分开。采用自动清洗消毒设备的,设备上应配备温度监控和清洗消毒剂自动添加装置,温度监控装置应定期校准、维护。 用于食品原料、半成品、成品的容器和工具分开放置和使用。 第十七条 应根据生产过程需要,配备通风排气、空气过滤设施,有效控制生产环境温度、湿度和洁净度,保证空气由清洁度要求高的作业区域流向清洁度要求低的作业区域。通风、过滤设施应易于清洁、维修或更换。用于直接接触食品或用于直接接触食品的容器和设备清洁的压缩空气或其他惰性气体应经过过滤净化处理(如除油、除水、除尘等处理),以防止造成间接污染。 冷藏即食菜肴包装间和冷藏即食蔬果准清洁作业区、清洁作业区应配备通风、空气过滤等设施。 应根据产品、工艺特点配备臭氧等环境消毒设施。 第十八条 需要冷却的,应配备与生产品种、数量相适应的冷却设备。 冷藏即食菜肴热加工后应立即冷却,保证热加工后2小时内将其中心温度降至10℃以下。 冷藏即食蔬果类原料消毒漂洗用水水温不高于5℃。 第十九条 鼓励生产企业在热加工场所、包装场所、清洗消毒场所、食品装卸封闭月台、冷却等关键生产场所安装视频监控设备。 第二十条 冷藏库应配置温湿度监测、记录、报警、调控装置。冷藏库温度传感器或温度记录仪应放置在最能反映食品温度或者平均温度的位置,建筑面积大于100m?的冷库,温度传感器或温度记录仪数量不少于2个。 第二十一条 根据预制菜产品、工艺需要,可配备食品中心温度计、环境温度计、余氯消毒测试纸等食品加工环节控制检测设备设施,以及瘦肉精、农药残留、甲醛、孔雀石绿、亚硝酸盐等食品安全快速检测设备设施,开展食品安全快速检测。 企业使用的快速检测方法进行检测的,应定期与国家标准方法规定的检验方法进行比对或者验证。当快速检测结果显示异常时,应使用食品安全国家标准规定的检验方法进行确认。 第四章 设备布局与工艺流程 第二十二条 应符合《食品生产许可审查通则》中设备布局和工艺流程相关规定。 第二十三条 预制菜生产设备的配备应与产品生产工艺相符,应根据产品特性、质量要求、风险控制等因素确定关键控制环节。预制菜生产常规工艺流程与关键控制环节见表4。 表4 预制菜生产常规工艺流程与关键控制环节 注: 1.本表所列预制菜生产常规工艺流程与关键控制环节仅做参考,企业可根据实际生产情况优化调整。 2.若产品中含有湿粉制品、食用菌产品等可能产生生物毒素的成分,应加强产品检测控制。 第五章 人员管理 第二十四条 应符合《食品生产许可审查通则》中人员管理的相关规定。 应配备食品安全管理人员和专业技术人员,食品安全管理人员应了解食品安全的基本原则和操作规范,能够判断食品安全潜在的风险,采取适当的预防和纠正措施,确保有效管理。 第二十五条 应对本单位的从业人员进行上岗前和在岗期间的食品安全知识培训,并建立培训档案。应对食品安全管理人员、关键环节操作人员及其他相关从业人员进行考核。考核不合格的,不得上岗。 第六章 管理制度 第二十六条 应符合《食品生产许可审查通则》中制度管理及相关类别细则制度管理的相关规定。对“其他食品”审查品种,在下列制度的基础上,根据需要,由县级以上市场监管部门在许可审查方案中增加相关制度。 第二十七条 建立食品、食品添加剂和食品相关产品采购管理制度,保证采购的食品、食品添加剂和食品相关产品符合国家法律法规和食品安全标准要求,不得采购法律法规禁止生产经营的食品、食品添加剂和食品相关产品,以及未通过国务院卫生行政部门安全性评估的新的食品原料、食品添加剂新品种、食品相关产品新品种。 第二十八条 建立食品原料供应商审核制度,明确风险收集要求,制定供应商食品安全检查评价规范和检查评价结果处置规定,定期或不定期对主要原料和食品供应商的食品安全状况进行检查评价,并做好记录。发现原料存在严重食品安全问题的,应立即停止采购,并向本企业、主要原料供应商所在地的食品安全监督管理部门报告。 第二十九条 建立冷链运行管理制度。需冷藏的原料、半成品、成品,明确原料、半成品、成品贮存的温湿度监控和记录要求、冷藏设备定期维护要求、食品冷链运输的温度监控和记录要求。 需温湿度控制的食品在物流过程中应符合其标签标示或相关标准规定的温湿度要求,需冷冻的食品在运输过程中温度不应高于-18℃,需冷藏的食品在运输过程中温度应为0℃—10℃。运输过程中的温度应实时连续监控,记录时间间隔不宜超过10分钟,且应真实准确。 委托具备冷藏运输资质的第三方物流运输的,应依法确定双方的权利义务,明确保障食品安全的措施要求,并附书面委托运输协议。 第三十条 建立产品配方管理制度。列明配方中使用的食品添加剂、食品营养强化剂、新食品原料的使用依据和规定使用量。原料使用的食品添加剂、食品营养强化剂、新食品原料应符合相应食品安全国家标准及国务院卫生行政部门相关公告的规定。生产过程中使用的食品添加剂,应当使用GB2760表A.3所列食品类别除外的、GB2760表A.2规定可在各类食品中按生产需要适量使用的食品添加剂,并在标签中明确标示,其他食品安全标准另有规定的,应从其规定。 第三十一条 建立生产过程监控管理制度。应结合生产工艺及产品特点制定食品原料、加工环境、加工过程和成品检验监控规范,监控项目、监控指标、监控要求和监控频率可参照附件1。对监控发现的问题,应立即采取措施予以纠正,并对发现的问题和处置结果予以记录。 第三十二条 应建立清洁消毒制度,制定清洁消毒程序,以保证冷藏即食菜肴、冷藏即食蔬果等预制菜加工场所、设备和设施等清洁卫生,防止产品污染。 第三十三条 建立产品出厂检验管理制度。严格执行食品安全标准,相关产品没有食品安全标准的,企业应依法制定企业标准。综合考虑产品特性、工艺特点、原料控制等因素,明确出厂检验项目、批次、频次和检验要求。每年至少2次应根据食品执行的食品安全标准或食品安全企业标准进行全项检验,并按执行标准判定合格。 第三十四条 企业产品出厂检验可自行检验,也可委托具有检验资质的第三方检测机构进行检验。企业自行检验的,应当具备相应的检验能力,每年至少进行1次全项目检验能力验证。 第三十五条 冷藏即食菜肴、冷藏即食蔬果等预制菜应当进行稳定性试验,确定冷藏即食菜肴、冷藏即食蔬果等预制菜保质期。 第三十六条 建立食品安全追溯管理制度。鼓励企业采用包装上印制二维码等技术集成食品原料来源、产品自检等信息供消费者查询。鼓励企业采用电子计算机信息技术系统和手段进行文件和记录的管理。 第三十七条 鼓励建立和实施生产、配送的危害分析与关键控制点等食品安全管理体系进行食品安全控制。 第七章 试制产品检验报告 第三十八条 企业按照所申报预制菜类别及执行标准,提供试制产品检验合格报告,企业应当对检验报告真实性负责。试制食品检验可以由生产者自行检验,或者委托有资质的食品检验机构检验,企业应对提供的检验报告真实性负责。 第八章 附 则 第三十九条 除冷藏即食蔬果外,食用农产品未经调制,制成的速冻、冷冻、冷藏、常温净菜不纳入食品生产许可。 第四十条 本方案不适用于指导现场制售行为许可。 第四十一条 方便食品中的预包装冷藏膳食许可审查可参照本方案的冷藏即时菜肴相关要求执行。 附件:预制菜生产原料检验、环境监测和成品检验监控指南 附件:预制菜生产原料检验、环境监测和成品检验监控指南 a 在同一时间段完成热加工、冷却、包装等生产工序的同品种菜肴,计为一个批次。 b 适用于即食类预制菜。
来源:浙江省市场监督管理局网


